Instance Verification Kit (IVK)
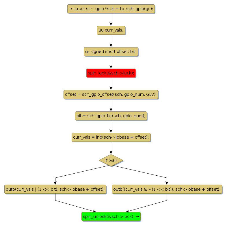
spin lock @ [2920+22+/linux-3.19-rc1/drivers/gpio/gpio-sch.c]
Instance Signature: lock
|
The Matching Pair Graph:
|
|
Function Name
|
Control Flow Graph (CFG)
|
Events Flow Graph (EFG)
|
Source Correspondence
|
|
sch_gpio_set
|
|
|
[2768+12+/linux-3.19-rc1/drivers/gpio/gpio-sch.c]
|